您好,欢迎您来到中方县人民政府网站!
网站支持IPv6
登录
|
注册
繁体中文
|
无障碍浏览
长者专区
首页
县政府
政务动态
政务公开
解读回应
办事服务
互动交流
走进中方
您的位置:
首页
>
政务公开
>
财政信息
>
县级财政预决算
中方县人民政府2025年政府预算公开
中方县人民政府 www.zhongfang.gov.cn
发布时间: 2025-01-03 16:41
【字体:
大
中
小
】
相关附件
3、2025年县级“三公”经费预算情况说明.doc
4、关于举借政府债务情况的说明.doc
5、中方县财政局2024年预算绩效管理工作总结.docx
6、关于转移支付情况的说明.doc
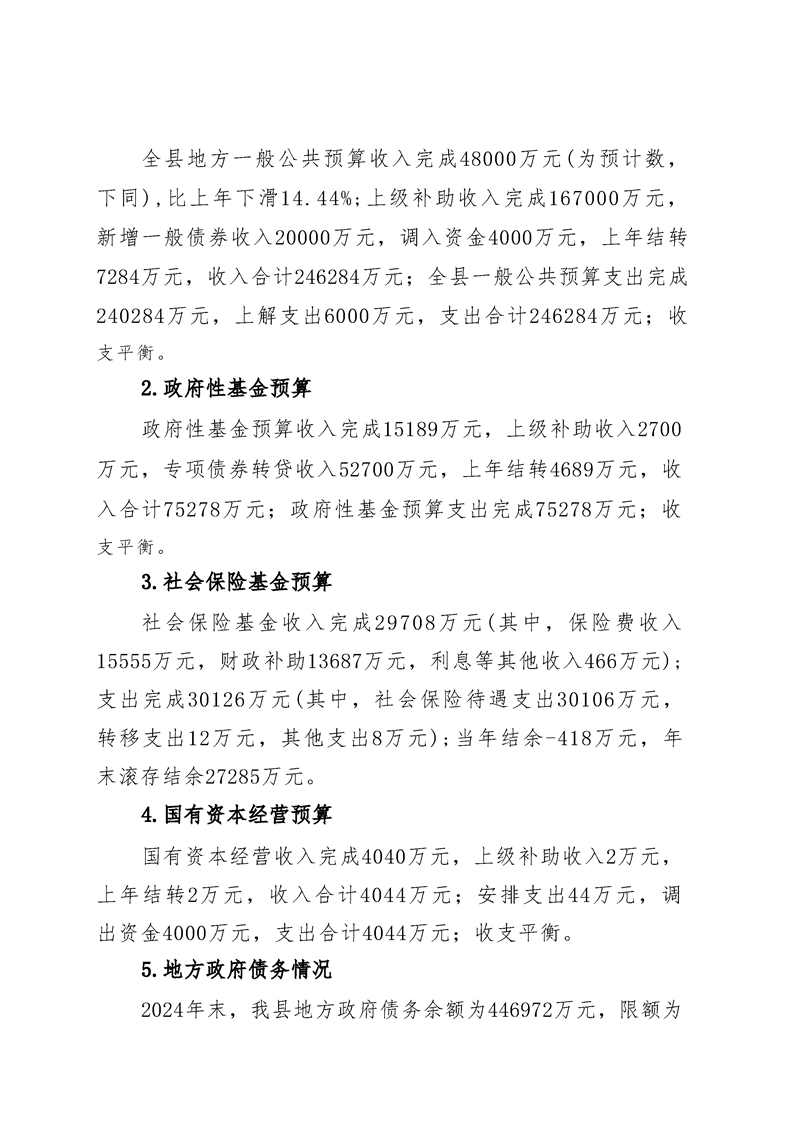
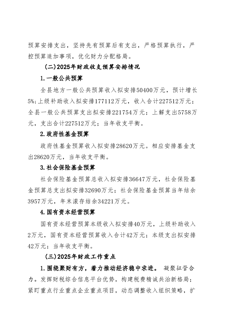
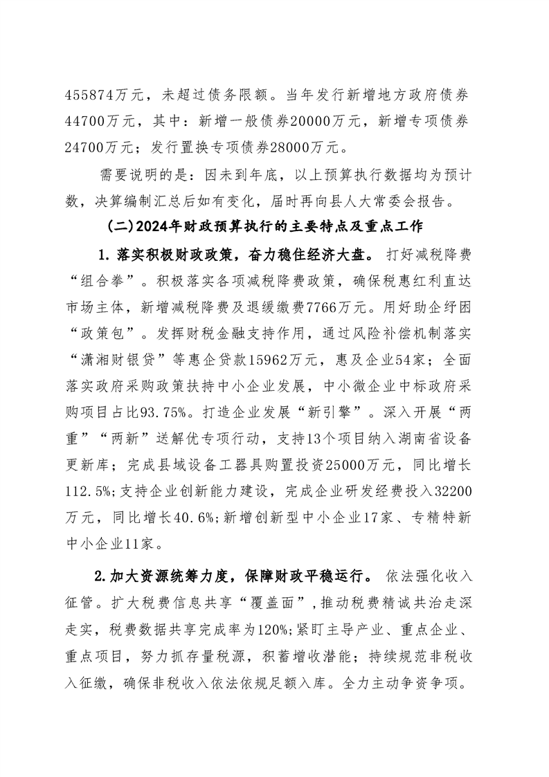
1、关于中方县2024年预算执行情况和2025年预算草案的报告.docx
2、中方县2025年预算公开表.xlsx
扫一扫,在手机打开当前页
来源:中方县财政局
作者:
分享到