您好,欢迎您来到中方县人民政府网站!
网站支持IPv6
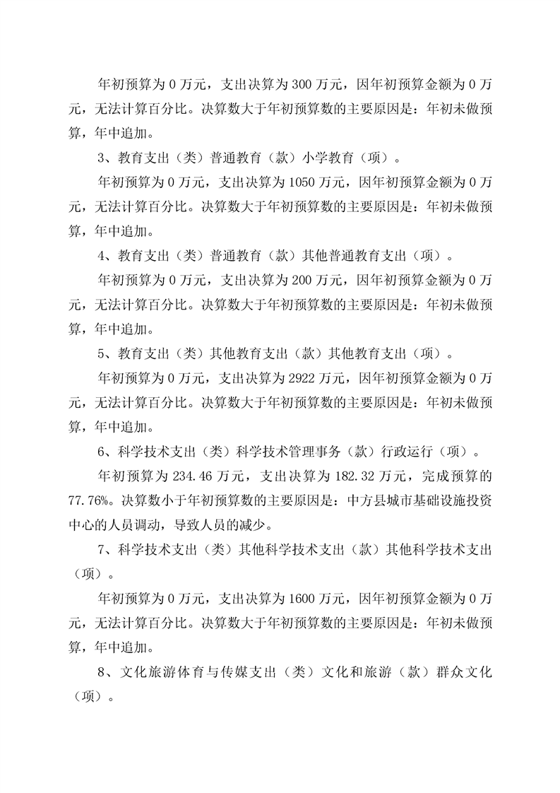
登录
|
注册
繁体中文
|
无障碍浏览
长者专区
首页
县政府
政务动态
政务公开
解读回应
办事服务
互动交流
走进中方
您的位置:
首页
>
政务公开
>
财政信息
>
部门预决算
中方县城市基础设施投资中心2024年部门决算公开
中方县人民政府 www.zhongfang.gov.cn
发布时间: 2025-10-13 15:51
【字体:
大
中
小
】
相关附件
2024年度中方县城市基础设施投资中心项目支出绩效自评报告.zip
2024年度中方县城市基础设施投资中心整体支出绩效自评报告.pdf
扫一扫,在手机打开当前页
来源:中方县财政局
作者:
分享到